
無論是買了新屋想做裝修,或是想拆除舊裝潢,除舊佈新為家中帶來新氣象,大家在做功課時,總免不了受到裝潢蟑螂捲款逃跑、工期延宕、裝潢詐欺、裝修被檢舉等相關詞彙驚嚇,生怕傷荷包、費力氣,結果沒能換來美美的家,卻因為裝潢糾紛惹上官司求助無門,使許多人在裝修路上卻步。
這些問題在新聞上都報導得很聳動,但事實上,有些的確實是屋主碰上了裝潢蟑螂這種不肖業者,有些是在裝修工程開始前未辦妥程序,有些則是雙方在溝通中出現了許多誤會所致。裝修一間房子對於屋主與裝修業者來說,是一場互利合作,因此在此狸樂聚整合了在裝修過程中,容易忽略的環節、在溝通時產生誤會,進而成為裝潢糾紛的觸發點,幫助大家都能閃過地雷,安心做裝潢。
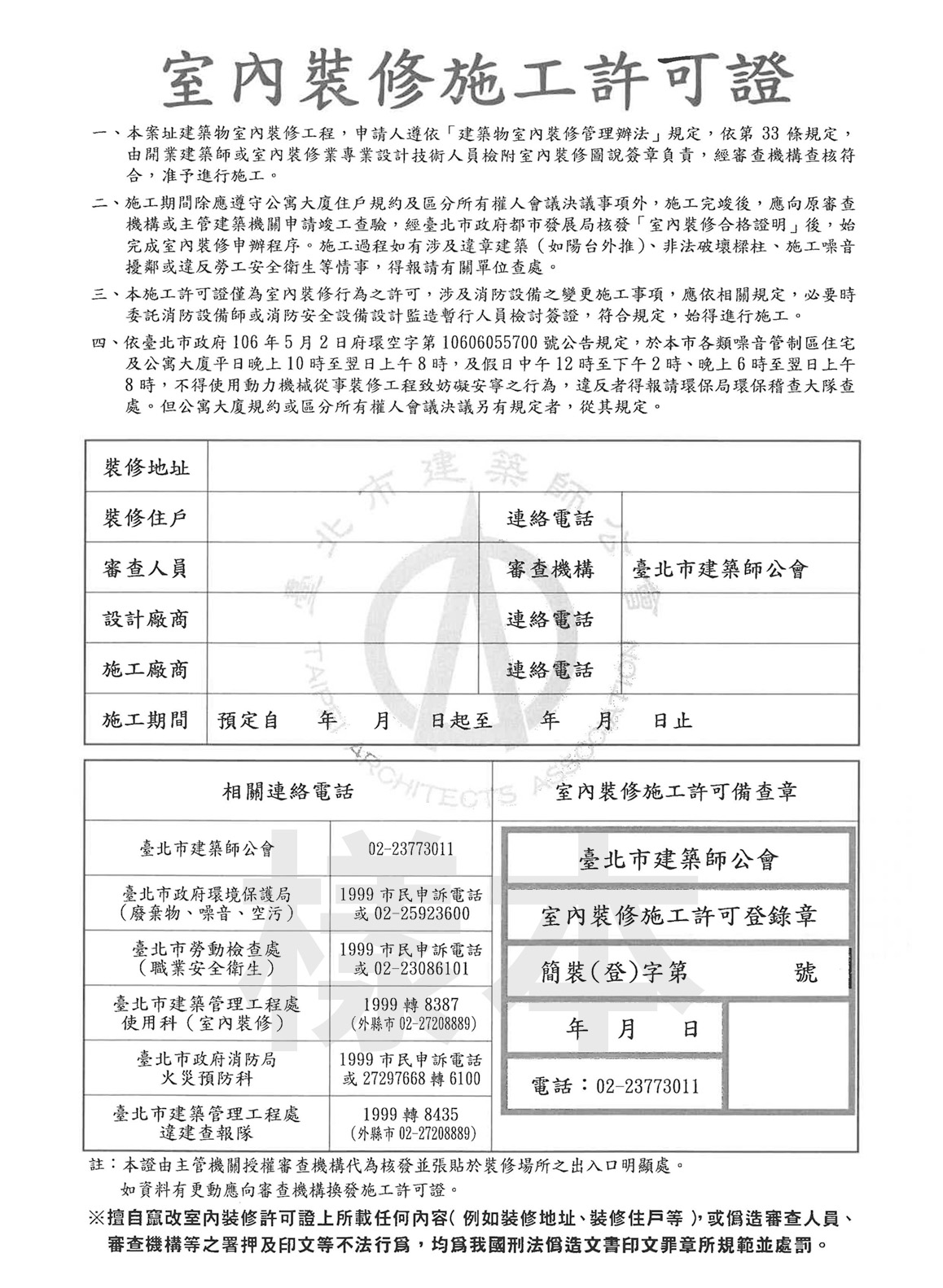
避免被檢舉的糾紛
在武俠世界是「明槍易躲,暗箭難防」,不過在裝修世界,只要申請好「室內裝修許可」,就能簡單應對檢舉類的裝潢糾紛。依臺灣《建築法》、《建築物室內裝修管理辦法》中的規範,裝修工程開始前一定要經過申請,證明自家是委託合法業者的合法裝修,否則會依《建築法》第95-1條規定,對屋主、使用人或室內裝修業者處6~30萬罰鍰,並限期改善、補辦相關手續,如果未於期限內改善,得連續處罰至改善或補辦為止。若必要,依法甚至還可強制拆除已完工的裝潢,確保裝修內容的安全性。
也就是說,若沒有申請合法裝修,不但沒有法源保障,即使裝修工程僥倖順利結束也屬於違建,事後也可能遭到旁人檢舉拆除,因此「室內裝修許可」,就是證明自家裝修合法的金鐘罩,一來能在事前就排除不合法的業者;二來,能保護自身裝修安全;最重要的是,還能免於被檢舉這項裝修糾紛。

▲ 室內裝修施工許可證樣本 (來源 臺北市建築管理工程處)
延伸閱讀:<< 小心被檢舉,動工前先確定申請室內裝修許可了沒 >>
避免與設計師、統包廠商的糾紛
俗話說:「有人的地方就是江湖。」江湖所在難免紛爭,人與人之間的衝突通常來自於溝通不良,而裝修過程中,不良溝通就像是伏筆,往往會召喚出裝潢糾紛這個大家都不想面對的大魔頭。下方整理出四點與室內設計師、統包廠商在合作期間容易產生矛盾的原因,在做溝通時應著重確認這幾項重點,即可避開裝潢糾紛。施工期程
在室內設計環節完成後,就要進入裝修工程,而完工日期是很容易興起裝潢糾紛的重點。一種是三催四請不上工,拖拖拉拉帶錢走的裝潢蟑螂;另一種則是對工期管控不當延宕工期,導致屋主得多付出額外的金錢、時間,以及承受無法如期入住的壞心情。要避免這種裝潢糾紛發生,在簽約的時候,應確認合約條目中對於完工時程有清晰的安排,並針對工程逾期一事標明相關罰則。倘若認為合約條目不清晰,可在簽約前多詢問合作方,好好完善合約內容,專業的業者通常不會迴避問題,而會清晰說明、加以改善,只要關注合約中施工期程的條目內容,即可避開這種時程延宕的裝潢糾紛。
延伸閱讀:<< 了解裝修施工流程,預先做好萬全準備 >>
報價與支付款項
裝修房屋的花費對於多數人來說不是一筆小錢,實惠的價格,時常會吸引大家直接簽下合約、大方付款,但這也是裝潢蟑螂看見的機會,藉著低廉的報價哄人簽約,直到裝修工程開始,才額外巧立名目追加款項,導致裝潢糾紛不斷。大家要避開這類陷阱,就對模糊的報價內容有所警惕,並且不要匆忙簽約,合約通常有一段審閱期,應該花時間細讀合約中檢附的報價單內容,一張報價單應該將工程細項內容、材料費用、品牌、規格等撰寫清楚,而不該只寫「水電工程一式●萬元」,否則單看總價以為能夠划算裝修房屋,卻碰得一鼻子灰,裝修出一屋寂寞。
此外,在合約上應寫明若碰上有必要追加項目時,要經雙方討論同意才可動工,如此即可躲開不斷追加款項的裝潢蟑螂,更能免去後續的裝潢糾紛。最後,付款建議採用隨工程進度分期付款的方式,若要再加一層保險,可將工程款委託第三方金流管理,保障付款安全,也避免大家平日事務繁忙延遲付款,與廠商因為款項支付問題產生不必要的裝潢糾紛。
延伸閱讀:<< 裝修糾紛:可以這樣加了又加嗎?追加款項讓人抓狂! >>
進度追蹤
裝修工程進行途中,大多數是由廠商負責把控裝修進度,但倘若大家全然放手等待裝修完工,那麼等來的不一定會是驚喜,更多的是驚嚇。無論是工期延宕,或是成果不如預期,都會造成負面影響,引來裝潢糾紛。裝修不是單純的消費購物,更多的是一場合作,因此參與其中才能換來良好的成果,尤其案場狀況多變,所以即便不是日日到案場,最好也要與廠商確認工程進度、施工狀態。現在LINE很便利,通常廠商都會主動照相回報當日的進料、工程內容,若廠商較為被動,就該主動多詢問,甚至臨時到案場瞧瞧,與負責人與工班瞭解狀況,都能降低發生裝潢糾紛的機會,也能避免遇到裝潢蟑螂沒能即時意識到的慘況。
施工品質
裝修完工後,因為完工品質不彰產生爭議的實例不少,是很常見的裝潢糾紛。裝修品質不佳的情況有兩種,一是廠商利用同品項不同品牌的材料價格差距圖利,較差的材料自然會影響完工後的品質,這點除了可以在簽約前要求於報價單上標註清晰,還可在材料進場時,確認進料與報價單相符。
此外,就是實際上的施工品質不佳,所導致的裝修糾紛。最常見的是裝修內容與室內設計圖有落差,這可能與工班的手藝有關,若只是影響視覺效果,或許多數人還會勉強將就,但倘若影響居住安全,就十分不妥。
一般來說,裝修驗收不過廠商有義務完善,可若出的紕漏較難處理,通常會拖延許多時間,因此推薦大家可在各項工程間的檢查點去做初步驗收,這樣可要求負責工班即時改善,避免重大疏漏在最後驗收時才發現,影響完工時間。

延伸閱讀:<< 最怕遇到裝潢蟑螂,裝修糾紛一次避免 >>
發生糾紛後怎麼辦?
如何自保?
若真的發生裝潢糾紛,首要就是冷靜下來思索眼下發生的糾紛類型,並蒐集相關證據,保障自身權益。在裝修流程中,會與廠商有許多討論,可將這些對話紀錄、合約、報價單、監工照片整理出來,檢視問題發生的癥結點。倘若尚未進入向第三方機構聲請調解的階段,或許還能透過這些證據與廠商溝通,有時會發現矛盾只是溝通中的認知差異,並非不可化解的衝突。倘若真的進入調處,甚至要走法律程序,這些資料將會是幫助自己的重要利器,因此在裝修過程中維持積極溝通的態度,是從裝潢糾紛中自保的最佳方式。
狸樂聚平台調處方式
狸樂聚平台屬於媒合平台,主要業務是幫助大家找到合適的廠商裝修房子,倘若與狸樂聚媒合的廠商產生裝潢糾紛,可先透過狸樂聚的電話、FB官網訊息、LINE官方帳號@狸樂聚×樂活小管家等官方管道來反應意見。一開始收到大家的反應,狸樂聚會先向廠商聯絡,幫助了解雙方立場,促進雙方溝通來化解裝潢糾紛,順利完成合約內容。若經狸樂聚協調後,仍認為需要依靠第三方機構來調處,那麼首次調處的費用會由狸樂聚平台負擔。若經第三方機構調處仍無法和解,需要解約、採取法律途徑,狸樂聚會幫助催促廠商積極面對法律程序,負擔法律責任,並幫助大家找到合適的廠商接手,將裝修未盡的工程收尾。
延伸閱讀:<< 裝潢糾紛:狸樂聚平台調處方式 >>
結語
事前準備能夠降低裝潢糾紛發生的機率,但無論做了多少準備,有時仍抵不過意外發生,在面對裝潢糾紛時,屋主通常會感到孤立無援、求助無門,倘若對於面對裝修糾紛感到不安,可透過狸樂聚平台來找合作對象。狸樂聚平台不是裝修公司,但能提供大家安心與廠商合作的溝通橋樑,在面對裝潢糾紛時也無須單打獨鬥,因此不必害怕碰到捲款逃跑的裝潢蟑螂,能保障大家裝修流程一路順暢。▼狸樂聚免費預約諮詢

